就业驿站 | 招聘138人!报名时间快截止了,速来!
重庆机场集团
2025第三次社会招聘来啦
本次计划招聘22名工作人员
专科学历起报
还有国家电网重庆公司
2026年高校毕业生招聘也已开启
计划招聘116人
快来一起看看吧
重庆机场集团
(社会招聘)

✅公司简介
重庆机场集团作为市属重点国有企业,管辖重庆江北国际机场、黔江武陵山机场、巫山机场、仙女山机场,下属全资、控股企业7家,参股企业4家,经营范围涵盖民用机场投资建设运营及管理、航空地面保障及代理、信息服务、贵宾服务、客运站经营、临空经济、临空商务及现代物流等多个业务板块。
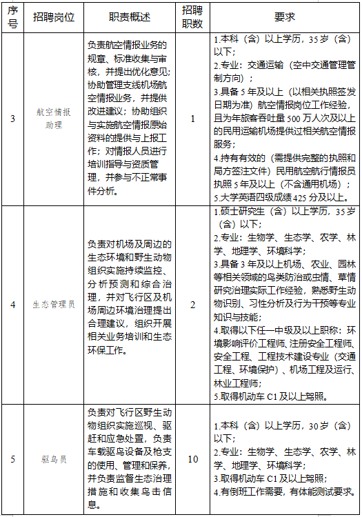
✅招聘岗位



报名时间:2025年11月21日17:00截止。
报名方式:电脑端登录国企优聘(https://www.cqrc.net/gzw/index/)搜索重庆机场集团最新招聘公告,找到意向应聘岗位,根据提示填写提交报名信息、上传报名材料。不接受现场报名。
国家电网重庆电力公司
2026年高校毕业生招聘公告
(第一批)

✅公司简介
国网重庆市电力公司于1997年6月6日随重庆市直辖成立,是国家电网有限公司的全资子公司,负责重庆电网规划建设、运行管理、电力销售和供电服务工作。经营区域覆盖全市38个区县,供电面积7.9万平方公里,服务人口约3000万人。
✅招聘计划
2026年第一批高校毕业生招聘计划人数约508人,最终招聘数量将根据上级单位核定情况相应调整。上述招聘数量含提前批校园招聘数量和第一批统一考试招聘数量,其中,第一批统一考试招聘人数约116人(如下方岗位表所示)。对计划中任一招聘岗位,若报名或参考人数比例未达到开考或招录比例的,公司有权缩减或取消该岗位招录计划,存在疑问的地方统一以公司解释为准。

报名时间:2025年11月14日至年11月24日。
报名方式:登录国家电网有限公司人力资源招聘平台(https://zhaopin.sgcc.com.cn/),按照网上流程,注册用户,登录招聘管理系统,查询招聘职位详细信息,根据要求如实准确填写个人应聘信息和志愿,并按要求上传相关材料。











